Whistleblowing

Reporting misconduct is crucial for the overall wellbeing of our organisation and its people.
It allows the organisation to investigate and address issues promptly, reducing the potential negative impact on stakeholders, including employees, partners, shareholders, and the general public.
Any breach of laws, internal policies, or personal responsibilities can harm people inside and outside of Climate Analytics as well as the organisation itself. Reporting misconduct is crucial for the overall wellbeing of our organisation and its people. It allows the organisation to investigate and address issues promptly, reducing the potential negative impact on stakeholders, including employees, partners, and the general public.
Whistleblowing acts as an early warning mechanism, helping us detect issues and take swift action. Our goal is to prevent or reduce harm - whether inside or outside the organisation - by addressing misconduct or systemic failures as soon as possible.
Reporting channels for whistleblowing
You have the following options to file a report:
- Using the incident reporting form
- Sending an email to speakup@climateanalytics.org
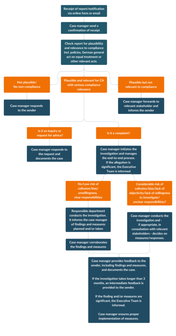
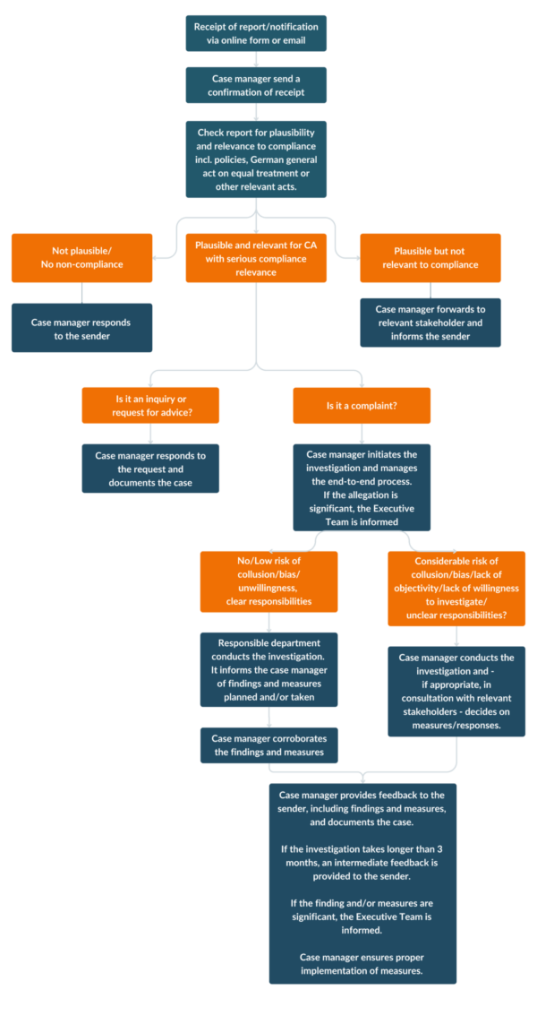
Your report will be handled by a designated case manager who is obliged to confidentiality and objectivity. All compliance-related complaints will be investigated and you will receive feedback on the outcome.
You can file your report anonymously or stating your name. Our incident reporting form does not track your identity. If you prefer to write an email, you may use an anonymous email service such as SimpleLogin.io, Proton Mail, Tuta Mail or Mailfence.
What to include in a report
To ensure we can thoroughly investigate your report, please provide a clear and detailed description of the incident. Consider including the following details in your report:
- What kind of misconduct happened?
- How was it carried out?
- Who was involved?
- Where did it occur?
- When did it happen?
- Which evidence or witnesses support your report?
Reporting process for whistleblowing on bullying and harassment
